Le 20 juillet 2024, notre club fêtait ses 25 ans. À travers les 25 dernières années, Capra a beaucoup changé. Voici son histoire en quelques points:
- Le club a été fondé en 1999 (on a pas de date exacte) par quelques étudiants dont Patrick Lessard et Guillaume Lambert.

- Capra était initialement un club de conception de robots autonomes qui...tondaient du gazon. Et oui, un club de tondeuse!
(2007)
- Le nom Capra vient en fait des chèvres. C'est le nom donné à ce genre de chèvres broutteuses. (https://fr.wikipedia.org/wiki/Capra) Depuis quelques années, nos prototypes portent le nom d'une variété de chèvres, suivant la tradition.
- En 2019, le club a fait volte-face et a décidé d'orienter sa conception de robot vers la recherche et le sauvetage. Cette transition s'est fait par l'introduction du robot Takin (dont la carcasse se trouve encore dans notre atelier).

- En juin 2023, notre club a participé à la compétition Enrich en Autriche, dans une centrale nucléaire hors fonction. (https://enrich2023.european-robotics.eu/) Lors de cette compétition, nous avons eu l'honneur de remporter le prix Best in Class avec notre robot Markhor. Pour se donner un peu plus de crédit, nous étions la seule équipe américaine et la seule a être composé d'étudiants au baccalauréats avec un prototype sur mesure (ce sont principalement des doctorants et des compagnies européennes).
(Markhor POV à Enrich2023) [https://youtu.be/_KpCUCoCCqU?si=gLAPsVUWEIDezegL]
(Photo équipe)
- Depuis Enrich 2023, notre club s'est mobilisé pour concevoir notre dernier robot: Rove. Nous avons eu l'opportunité de le mettre à l'essai lors de la compétition Elrob en juin 2024.
rove-elrob.mp4
- Notre numéro de local (où nous sommes principalement présent) est le D-2014.
- Notre atelier est situé au premier étage du D, face à la rue William (il est facile à trouver, notre logo est sur la porte!).
- Pour accéder au local, il est nécessaire de compléter une courte formation en ligne sur Moodle. Une fois ton adhésion au club complétée, tu devrais voir la section Régie des clubs étudiants au bas de ta page Moodle. Tu trouveras la formation au chemin suivant: Formations et séances / Formation de base obligatoire - Nouveaux membres. Une fois complétée, dans la semaine qui suit, ta carte étudiante devrait automatiquement être mise à jour pour te permettre l'accès au local.
- Pour accéder à l'atelier, tu dois également suivre une formation. Celle-ci se donne uniquement en présence par Noël Giguère. Tu dois donc t'inscrire à l'une des dates offertes sur Moodle (souvent en novembre et janvier seulement). Tu trouveras l'inscription au chemin suivant sur Moodle: Régie des clubs étudiants / Formations et séances / Formation ateliers
En attendant, n'hésites pas à venir nous voir au local du 2e. Ne te gênes pas à cogner à la porte, quelqu'un viendra t'ouvrir. Tu peux aussi nous contacter par courriel pour une première visite au besoin.
- On communique avec Teams pour tout ce qui est essentiel au club (Ex: Annonces, réunions, discussions ou développements techniques, etc.). Si ta demande d'adhésion est complétée, tu devrais déjà avoir accès au Teams par l'entremise de ton courriel de l'ETS. Nous te demandons simplement de communiquer rapidement avec la capitainerie pour spécifier ton domaine d'étude pour t'associer aux bons channels.
- Si t'as des questions pour l'administration du club ou des membres, on te recommande fortement de prioriser l'utilisation des chats Teams. Du même coup, on te conseille d'installer l'application Teams sur ton téléphone.
- Nous avons également un Discord (https://discord.gg/EQgrHtjC8g) que tu peux rejoindre à ta guise. On utilise Discord pour se regrouper pour jouer à des jeux ou discuter. On y fait aussi quelques fois des annonces pour des activités sociales. Rien de sérieux par contre.
Le Code de Vie du Club Étudiant CAPRA a pour objectif de définir les principes de conduite, de respect et de collaboration au sein du club. En tant que membres du club, nous nous engageons à maintenir un environnement sain, inclusif et propice au développement académique, personnel et professionnel de chacun.
Ce document énonce les règles essentielles pour assurer la sécurité, la bonne gestion et l’efficacité des activités du club. Chaque membre, qu’il soit étudiant, superviseur ou collaborateur, doit se conformer à ces règles afin de favoriser une atmosphère de travail productive, respectueuse et agréable.
capra_codedevie_1.pdf
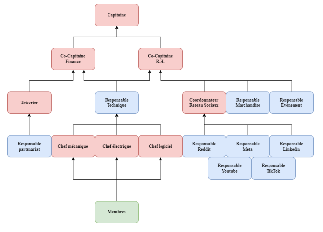
Voici la structure actuelle, en date du 10 octobre 2024:

- Capitaine: Étienne Le Guerrier
- Co-capitaine RH: Nathan Gueissaz-Teufel
- Co-capitaine Finance: Étienne Tardif
- Directrice (Responsable) Technique: Jules Lachapelle
- Trésorier: (Poste vacant)
- Coordonateur Réseaux Sociaux: Ghanais Muniandy
- Mentor: Denis Turk & Antoine Maltais
- Responsable Marchandise: Étienne Tardif
- Responsable Événements: Denis Turk
- Responsable Partenariats: Zachary Bélanger
- Responsable Instagram & Facebook: Ghanais Muniandy
Le document suivant a pour but d'expliquer le rôle de chaque poste au sein du club CAPRA. Rédigé par David Caron, en date du 3 juillet 2024, il vise à clarifier les responsabilités et les tâches attribuées à chaque membre, afin de garantir une organisation efficace et harmonieuse au sein du club: officiel_descriptions_générales-2024-08-25.pdf
- Takin (hors fonction): Premier robot de recherche et sauvetage du club entre 2019 et 2021.

- Markhor (fonctionnel): The good ol' reliable. Seul robot de Capra a avoir remporté un prix en compétition. Dernière compétition: Enrich 2023 (Autriche)

- Mini-Rove (en besoin de réparation): Robot de prototypage et de démonstration avant la conception de Rove.
- Rove (en développement): C'est notre robot principal de compétition depuis 2024. Dernière compétition: Elrob 2024 (Allemagne)